高吸水性树脂在无土栽培中的应用与展望
邓琦子1,汪天2
(1安徽农业大学林学与园林学院,合肥230036;2安徽农业大学园艺学院,合肥230036)
0 引言
中国土地辽阔,但是有很大面积的沙漠以及干旱、半干旱地区。并且由于温室效应,全球气候变暖,土地沙漠化日益严重,目前有45%的地区年平均降水量不到400 mm,农田灌溉缺水非常严重,其中土壤表面蒸发浪费水分最多,导致植物可利用的水分很少。因此,水土保持和发展抗旱节水农业已成为中国未来亟待发展的课题。有很多研究发现,高吸水性树脂可以减少农业灌溉用水,提高作物对水的利用率,而且还可以改良土壤,增加土壤的保水保肥性和抗侵蚀能力,可在无土栽培中使用。高吸水性树脂也被称作超强吸水性聚合物(SAP),它是一种含有羧基(—COOH)、羟基(—OH)、磺酸基(—SO3H)和酰胺基(—CONH2)等其他强亲水基团的,且具备一定交联度的新型的高分子材料。它具有独特性能——强吸水和保水性,所以在农林业中也叫做吸水或保水剂。
SAP 吸水量非常大,通常能够迅速的吸收相当于自身重量几十倍乃至几千倍的液态水,即便是在受热加压等条件下也不容易失水,保水性能极强;而传统的吸水材料只要稍微施加压力,吸附的水大部分都会被压出来。同时,SAP有着高分子材料的可塑性、弹性等,而且可以循环使用,因此,它受到了人们广泛的关注。目前,在农林业、生物医药、污水处理、建筑行业和卫生用品等领域,SAP已经得到了非常广泛的应用,并且在无土栽培应用中显示出了越来越广阔的发展前景。笔者阐述了高吸水性树脂的主要性能和吸水机理;从栽培基质的角度着重探讨了高吸水性树脂在无土栽培中的应用状况,并提出了今后的发展方向。
1 高吸水性树脂的主要性能
SAP 主要的性能是具有超高吸水性和保水性,且具有一定的保肥性。
1.1 超高吸水性
SAP最大的优势是其具有超高的吸水性。这是由于分子本身带有大量的强吸水性基团,能够吸收数百倍甚至几千倍于自身重量的去离子水;吸水性与其形态、形状和粒径大小有关,SAP作为吸水剂,吸水率的高低是衡量其性能优劣的重要标准;其吸水能力随着外界溶液中盐离子浓度的增加而下降。国外通常使用的吸水剂在去离子水中的吸水倍率(g/g)为290~590 g/g,最高的可达到5000 g/g;国内一些化纤所单位研制出来的吸水剂吸水倍率可达到350~590 g/g。由此可见,SAP的吸水性能极强,并且可以循环使用,反复吸水和释放水分。SAP应用的pH范围通常为5.0~9.0,pH 过大或过小都可降低其吸水性,并且它所吸收的水大部分是可以直接被植物利用的自由水。Hatakeyama 等用DSC(差示扫描量热术)、NMR(核磁共振)法分析树脂凝胶中水的状态,结果也发现SAP中大量的为自由水。
1.2 保水性
SAP吸水膨胀后形成水凝胶,即使在加热受压等条件下也不容易失水,而一些传统的吸水性材料,如棉花、海绵稍微加压就会失去水分。SAP完全吸水后在受压情况下也能够保持原吸水量的70%,树脂内水分的蒸发速度要比去离子水慢的多。也有报道说,SAP 吸收的水分在受热150℃以上仍有50%的水留在树脂内,200℃以上时水分子由于热运动而发挥出来。SAP吸水快、释放水缓慢,所以不容易造成土壤表面积水,同时也可以避免水分大量流失;在农业灌溉中,它将植物不能持续利用的重力水保蓄起来,然后逐渐释放,供作物吸收利用,从而提高了作物的水分利用率。SAP 的保水功效相当于水库的作用,当水过多的时候就将多余的水保存起来,待需要的时候就释放出来。
1.3 保肥性
SAP 通常含有—COOH,残存的—COOH 使树脂具有弱酸性,可以吸收氨类等其他弱碱性物质,这一特性可将土壤中的氮肥利用率提高10%。SAP施入土壤后对肥料具有吸附作用,NH4+能与树脂中的Na+交换,从而可以减少营养物质的流失。有试验结果显示出SAP 的保肥率,NH4HCO3 为25.93%~33.34%,对二铵和硝酸磷肥有约16.67%~17.38%的保肥作用,这个结果说明SAP具有一定的保肥性能,但是由于实验室条件等的不同,不同人做出来的结果可能会有所不同。NH4Cl、Zn(NO3)2等电解质肥料降低了树脂的溶涨度,而尿素[CO(NH2)2]是非电解质肥料,当CO(NH2)2作为肥料使用时,树脂能够同时充分发挥它的保水保肥作用。因此,在无土栽培中,可以利用高吸水性树脂的超高吸水性、保水性和保肥性来提高作物对水分和肥料的利用率,从而实现作物的高效增产。
2 高吸水性树脂的吸水机理
从网络结构上分析,SAP 是具有轻度交联的三维空间网络结构的高分子聚合物,是由高分子链间的相互缠绕等物理交联与化学交联构成的[20],所以,吸收水分时既有物理性吸水,又有化学性吸水。SAP的结构决定了它的吸水机理,其吸水后形成有弹性的水凝胶,与传统吸水材料的吸水机理有所不同。SAP的吸水机理可以用Flory-Huggins 热力学理论来阐述。Flory在研究SAP的吸水溶胀行为时,以树脂凝胶内外的渗透压为出发点,推导出了SAP溶胀平衡时最大吸水率的公式,如式(1)。
其中Q 表示SAP 的吸水率;S 是指外部电解质的离子强度;Vu是指重复单元的摩尔体积;i 表示每个结构单元所具有的电荷数;V1是指水的摩尔体积;x1是哈金斯参数;Ve为有效交联单元数;V0是未膨胀时树脂的体积。这个公式很好的解释了SAP的吸水性,分子的第1部分是渗透压,渗透压越大,吸水性就越强;第3部分是指对水的亲和力,亲水基团亲水性越强、基团越多则树脂对水的亲和力就越强,吸水性就越强;分母Ve/V0则表示交联密度,适当地降低交联密度可以增强树脂的吸水性。
Omidian 等认为,SAP 吸水时,水在向树脂内部扩散的同时,组成树脂的高分子链在水的作用下彼此分离、扩展;吸水的速度取决于水向树脂内部扩散的速度以及高分子链在水的作用下扩展的速度。
3 高吸水性树脂在无土栽培中的应用
在无土栽培中,高吸水性树脂与其他栽培基质以一定比例混合使用主要是作为保水保肥剂,而单独作为栽培基质——水晶泥,更具有广阔的发展前景。
3.1 与其他栽培基质混合作为保水保肥剂
3.1 与其他栽培基质混合作为保水保肥剂
3.1.1 延缓植株萎蔫发生时间,提高种苗成活率SAP施入基质中后,可以减少基质的水分蒸发和深层渗漏,从而提高基质中水分持有量,为植株生长发育提供水源保证。盆栽植物因容易缺水而发生萎蔫,加入SAP后能延迟植株萎蔫发生时间。川岛和夫[23]在培养盆栽万寿菊的基质中加入0.3%的树脂,结果发现万寿菊停止浇水130.5 h 后开始萎蔫,不加树脂的停止浇水96 h后表现出萎蔫。肖海华等[24]在测定不同种类与不同粒径的保水剂对基质保水性能影响时发现,随着保水剂施用量的增加,植株到达萎蔫点的时间呈不同程度增加,对照组(未加保水剂)黄瓜幼苗在出苗后第21 天发生萎蔫;最高施用量即保水剂用量为0.80%时,处理中KL(法国桑松保水剂粗粒,mulpine super absorbentpolymers KL)、B(法国桑松保水剂中粒,mulpine superabsorbent polymers B)和D(中国上海淀粉接枝保水剂,starch poly acrylonitrile graft co-polymers D)均为27 天后发生萎蔫,KH(中国保定科翰98 高吸水树脂,98 kehan super absorbent polymers)为26 天。以色列的科研人员利用泥炭、浮石、蛭石等无土栽培的基质与少量的优质土壤,同保水剂一起混合制成了培育种苗的基质;当移栽苗木、花卉和蔬菜种苗时,连带基质一同移栽,这样就极大地提高了种苗的成活率。这些研究都表明,高吸水性树脂具有吸水保水性,与无土栽培基质混合能够提高基质的吸水量和持水量,从而起到防止植物萎蔫的作用。
3.1.2 提高植株水分利用率SAP 可以吸收大量水分,吸收的水分在自然条件下不易蒸发,并且是植物能够直接利用的自由水,当需要时树脂就缓慢释放出来供植物吸收利用。有试验研究表明,随着加入基质中的SAP的质量分数增加,水分利用率也相应的提高,当树脂施用量为0.80%时,KL水分利用率比对照组提高了1.1 倍。李永胜等用锯木屑、砂和炉渣栽培菜心时得出,向3 种不同基质中施入相同量的树脂,水分利用率为锯木屑>砂>炉渣,且在一定范围内,随树脂用量的增加,菜心水分利用率也增加;砂和炉渣在树脂用量为2 g/L 时水分利用率出现最大值,较各自的对照组分别增加了31.75%和42.86%;锯木屑在树脂用量为4 g/L 时水分利用率出现最大值,较对照组增加了30.34%。SAP可以称为“小型水库”,将它分散在基质中,就是把许多小水库放在基质中,浇水时就大量的吸收水分且保存起来,缺水时,水库里的水就不断释放出来供植物生长、发育;并且它可以反复吸收水分和释放水分,重复使用。
3.1.3 提高基质的持肥力向基质中加入SAP后,可以增强基质对肥料的吸附作用;并且在一定程度上减少了因淋溶作用而造成的肥料养分的流失,起到蓄肥的作用。无土栽培基质含养分少而且容易被植株快速吸收,保肥性能比较差,添加SAP 对肥料有缓释放的作用,从而提高基质的持肥能力。有研究表明,淀粉接枝高聚物对NH4-N 具有一定的保肥性,但是对NO3-N 几乎不具有保肥能力。Wlodzimierz 等通过淋溶试验结果表明,向基质中添加SAP 后有33%~53%的NH4-N 被淋洗掉而NO3-N 绝大部分(90%~96%)被淋洗出来,SAP明显提高基质的持肥力,从而促进番茄对硝铵的吸收。
3.2 作为新型栽培基质——水晶泥
在制作SAP 的基础上添加一些生物着色剂和植物生长所需的营养元素就制成了新型无土栽培基质——水晶泥。由于合成原料的不同,水晶泥的具体制作方法也不尽相同,通常以丙烯酸或海藻酸钠为原料来制作。水晶泥是一种具有划时代意义的高新技术产品,它晶莹透亮、五颜六色,可以替代传统肮脏的泥土种养花草。
3.2.1 水晶泥的特点作为新型栽培基质,水晶泥具有以下优点:(1)性能好,适用性广。水晶泥质轻、总孔隙度大、吸水量大、持水能力强、绝热性好、热容量大、具有一定的弹性等性能,与煤灰、珍珠岩等基质搭配使用性好,适合种植各种花卉和蔬菜。(2)清洁环保,属绿色产品。水晶泥花卉通常种植在玻璃容器中,且不产生异味、不吸引蚊虫和传播病虫害;其本身分解为H2O
和CO2,不污染环境。(3)水肥充足,管理方便。水晶泥本身是根据植物对养分的需求而制成的基质,能够反复地吸收和释放养分;并且资源不受地区的限制,能够工厂化批量生产,管理非常方便。(4)观赏性强。水晶泥形如水晶,色彩缤纷,用透明玻璃容器种植花卉时既能观赏花叶又能欣赏植物根系的生长过程,观赏性极强。(5)提高植物成活率。有试验结果表明,用水晶泥作为纯基质种植的各类室内植物的成活率可达到95%。(6)节约空间、随意搭配。在有限的空间里随意地将水晶泥花卉置于办公桌、茶几、客厅、卧室等地方,尽其可能的美化环境;利用植物的不同形态和色彩与不同颜色的水晶泥搭配布局,能够获得比插花更好的效果。
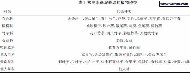
3.2.2 适宜水晶泥种植的植物水晶泥栽培的植物要具备植株小、喜阴性2 个条件。通过总结,统计出了适合水晶泥种植的植物种类,详见表1。

4 展望
4 展望
综上所述,近年来SAP在无土栽培中应用的研究比较零散,且缺乏深入系统的探讨。为促进SAP在无土栽培中的大范围推广应用,今后SAP研究主要表现在以下几个方面。
4.1 降低成本
目前,国内生产SAP 的成本较高,极大地限制了其在无土栽培中的广泛使用,该领域只是小面积的试种和试验栽培。因此,为降低生产成本,可以开发新的生产工艺,缩短聚合时间及简化反应条件;可以使用一些廉价的原材料,如将农林业上废弃的秸秆纤维素进行接枝制备SAP,能够大大降低生产成本。
4.2 深入研究SAP的吸肥和保肥性原理有些肥料元素会使SAP失去亲水性,从而降低保水能力,所以要进一步探索SAP的保水性和保肥性之间的关系,这对它与不同种类肥料的合理使用比例和使用方法有直接的指导意义。
4.2 深入研究SAP的吸肥和保肥性原理有些肥料元素会使SAP失去亲水性,从而降低保水能力,所以要进一步探索SAP的保水性和保肥性之间的关系,这对它与不同种类肥料的合理使用比例和使用方法有直接的指导意义。
4.3 研发功能性SAP
利用树脂本身的吸水和保水性能,与肥料或者农药进行一定的处理,研制出缓释化肥的功能性SAP,减少肥料和农药对环境的污染,国内在这方面的研究不多。中国近期有詹发禄等[37]在制作SAP 时将尿素、磷酸氢二钠加入其中,制得了含有P2O5约为9.2%、含N约为15.0%的具有缓释肥效功能的SAP。也可以将1种或者几种微量元素加入到树脂的分子结构中去,将其施用到基质中或者直接作为基质使用时,这些微量元素就可以逐渐释放出来供植物利用,从而提高蔬菜、花卉的品质。